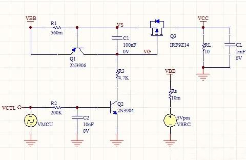
在供電設備應用中,PMOS管常常作開關使用,當負載的容性負載較大時,PMOS管在開通的瞬間,會造成前級電源電壓跌落。這是為什么呢?


在開通瞬間前級電源電壓跌落,這是因為開關速度過快,mos 管開啟瞬間充電電流引起。解決這個問題的關鍵在于,降低大容量電容的充電速度。
例如有的電路的后級電源,有很多電路在同時使用,這時會接了許多濾波電容,導致總電容量很大。當電源突然接通時,需要對這些電容進行充電,電容量較大。
由于一開始需要的電流很大,前級來不及提供,最終導致電源被拉下。
那么,我們該如何降低大容量電容,避免這種情況呢?
我們主要圍繞三種措施進行展開(但不限于):
一、串聯電阻
PMOS與電容之間,電容上面,或者在PMOS之前進行串聯電阻,本質上都可以降低前級電源對電容的充電電流。
對于串聯電阻,我們在此之前提到很多次,它能降低電容的充電速度,并且降低相應的負載能力。不過在PMOS之前串聯電阻要注意,串聯電阻的大小,需要以最大負載電流與PMOS的最大電流得出的平均值來定。




二、增加電源電容
柵極與源極之間,或者柵極與漏極之間并聯電容。能夠降低PMOS的開通速度,這是利用控制PMOS的溝道寬度,來間接控制電容的充電電流。
此外,也可以選擇在前級電源輸入處,增加適當大小的電容,對電源的波動進行緩沖和抑制,減小電源跌落的幅度。
三、增加電源電壓穩壓器或者跟隨器
面對負載突然增大的情況,穩壓器可以保證電壓輸出的穩定,而跟隨器可以通過負反饋的方式,進行自動調整輸出電壓。
〈烜芯微/XXW〉專業制造二極管,三極管,MOS管,橋堆等,20年,工廠直銷省20%,上萬家電路電器生產企業選用,專業的工程師幫您穩定好每一批產品,如果您有遇到什么需要幫助解決的,可以直接聯系下方的聯系號碼或加QQ/微信,由我們的銷售經理給您精準的報價以及產品介紹
聯系號碼:18923864027(同微信)
QQ:709211280

