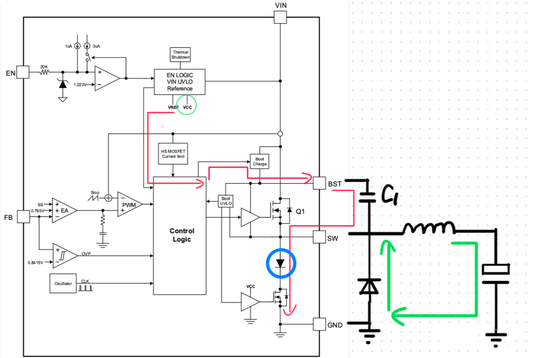
下面,我們通過一幅圖來看一下,對于異步 DCDC 芯片,它的自舉電容的充電回路是怎么樣的,因為異步 DCDC 沒有低邊的 MOS管,它的續流是靠外部設計一個肖特基二極管進行續流的,所以芯片內部的設計上還是有所不同。


我們可以看到,異步的 DC-DC 芯片在下邊橋上設計了一個小的 MOS 管,并且串聯了一個二極管(藍色圓圈內),之所以說這是一個小的 MOS管,原因就在于它串了二極管后,在續流的過程中,大電流的回路只會流過外置的肖特基二極管,而不會影響到自舉電容的充電回路。
紅色箭頭所指的回路就是自舉電容的充電回路,這回大家了解了吧,在異步 DC-DC 芯片中,工程師是預置了一個小 MOS管來控制自舉電容的充電回路的。
自舉電容的選擇
了解了自舉電容的原理,其實對于自舉電容的選型也就可以得心應手了,手冊中一般也會標記出來,它理論上的額定電壓就是DCDC 芯片中 VCC的電壓。
手冊中一般也會推薦,這里一般選擇 10V 或者 16V 的 MLCC 即可,畢竟現在的 MOS 管的 Vth 越來也低了,基本上 5V以內就可以完全打開了。
〈烜芯微/XXW〉專業制造二極管,三極管,MOS管,橋堆等,20年,工廠直銷省20%,上萬家電路電器生產企業選用,專業的工程師幫您穩定好每一批產品,如果您有遇到什么需要幫助解決的,可以直接聯系下方的聯系號碼或加QQ/微信,由我們的銷售經理給您精準的報價以及產品介紹
聯系號碼:18923864027(同微信)
QQ:709211280

