大部分電子產品,電源部分是重中之重,好的電源防護更是不可或缺,好的電源保護可以保護后續重要的電路以及元器件不受外部過壓影響而損壞。
電源防護中的過壓保護
簡單的保護,我們一般加個TVS之類的,當外部有瞬間高能量沖擊時候它能夠把這股能量抑制下來,雖然功率高,上千W都可以,但是維持抑制的時間很短很短,萬一器件損壞或者長時間工作電壓高于正常工作電壓的時候,就力不從心了。
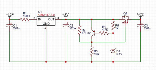
過壓保護電路

為了說明原理簡單花了一個原理圖,實際使用中大家可以靈活變化,輸入為12V電壓,如果后級用的電流比較小,可以直接用LDO降壓到5V,經過100歐的電阻可以為LDO分擔一點壓力,正常直接通過MOS給VCC供電,當電壓大于5.5V的時候,MOS管會把電路切斷。
原理分析
1、正常工作情況下,12V經過AMS1117,輸出電壓為5V,此時三極管Q2截止,A點電壓為R2以及R3的分壓,大概為0.87V,PMOS Vgs<-4V,PMOS導通,VCC正常供電;

2、由于某些情況,比如AMS1117短路,或者其他原因使得+5V的電壓意外升高,比如B點電壓升高到5.5V,Q2基極A點因為有D1的限制,一直維持在5.1V,Ve>Vb,三極管就導通了,三極管導通后,C點電壓接近5.5V,Q1柵極電壓跟B點電壓接近,MOS管關閉,于是停止對VCC的電壓輸出,實現過壓保護。

實際使用中,可以根據自己的實際使用場景調整參數,符合自己的需求。
電壓檢測IC
有一類IC專門用于過壓保護,如下圖所示,原理跟上面差不多。

HT7050A,是一個5V電壓檢測的IC,VDD小于5V的時候,輸出低電平,大于5V的時候,輸出高阻抗。所以,結合R9跟R6的分壓電路,當輸出為5.5V時,U3的VDD為5V,當電壓再高的時候,就輸出高阻抗,關斷MOS,切斷電源。
電話:18923864027(同微信)
QQ:709211280
〈烜芯微/XXW〉專業制造二極管,三極管,MOS管,橋堆等,20年,工廠直銷省20%,上萬家電路電器生產企業選用,專業的工程師幫您穩定好每一批產品,如果您有遇到什么需要幫助解決的,可以直接聯系下方的聯系號碼或加QQ/微信,由我們的銷售經理給您精準的報價以及產品介紹

