LM2596是3A電流輸出降壓開關型集成穩壓芯片,它內含固定頻率振蕩器(150KHZ)和基準穩壓器(1.23v),并具有完善的保護電路、電流限制、熱關斷電路等。利用該器件只需極少的外圍器件便可構成高效穩壓電路。提供的有:3.3V、5V、12V及可調(-ADJ)等多個電壓檔次產品。

圖1 外形圖
1.特性
此外,該芯片還提供了工作狀態的外部控制引腳。LM2596系列開關穩壓集成電路的主要特性如下:
(1)輸出電壓:3.3V、5V、12V及(ADJ)等,最大輸出電壓37V
(2)工作模式:低功耗/正常兩種模式??赏獠靠刂?/div>


6.散熱問題
(3)工作模式控制:TTL電平相容
(4)所需外部組件:僅四個(不可調);六個(可調)
(5)器件保護:熱關斷及電流限制
(6)封裝形式:5腳(TO-220(T);TO-263(S))
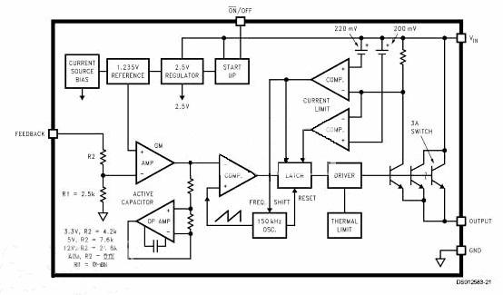
2.內部框圖
LM2596芯片內部框圖

圖2 內部框圖
注:此圖為TO-220封裝形式的內部框圖。
LM2596內部包含150KHZ振蕩器、1.23v基準穩壓電路、熱關斷電路、電流限制電路、放大器、比較器和內部穩壓電路等。
為了產生不同的輸出電壓通常將比較器的負端接基準電壓(1.23V ),正端接分壓電阻網絡。其中R1=1KΩ ,R2分別為1.7KΩ (3.3v),3.1KΩ(5V),8.8KΩ (12V)、0(-ADJ)。將輸出電壓的分壓電阻網絡的輸出同內部基準穩壓值1.23V進行比較,若電壓有偏差,則可用放大器控制內部振蕩器的輸出占空比,從而使輸出電壓保持穩定。
3.引腳圖
圖3為LM2596芯片引腳示意圖。1為+VIN,2為out put,3為gnd,4為feed back,5為on/off。

圖3 引腳示意圖
各腳功能
①腳(VIN)是直流電壓輸入端,其最高值可達40V,最低值為4.5V;
②腳(OUTPUT)是開關管發射極開路輸出端,也就是直流電壓輸出端。最高輸出為37V,最低值為1.2V;
③腳(GND)是輸入輸出公共端,即接地端;
④腳(FEEDBACK)是穩壓取樣電壓輸入端,該腳一般與輸出電壓相連,通過IC內部分壓網絡監控輸出電壓的大小。當輸出電壓增大或者減小時,該腳電壓同比例增大或者減小,經與內部基準穩壓值1.23V相比較,內部放大器可自動調節振蕩器的輸出占空比,使輸出電壓減小或者增大。從而使輸出電壓穩定在額定值上;
⑤腳(ONOFF)是使能控制端,控制著輸出端電壓的有無,當該腳高于1.23V時,內部開關管被關斷,輸出電壓為OV,當低于1.23V時,輸出為額定電壓,在實際使用中,該腳一般接地或者通過外接元件置于低于1.23V的電壓上。
4.極限參數

5.電氣特性




6.散熱問題
LM2596有兩種封裝形式,5腳的TO-220(T)和5腳的TO-263(S)封裝。
一般情況下,TO-220(T)封裝需要散熱片。散熱片的尺寸由輸入電壓、輸出電壓、負載電流和環境溫度決定。圖4示出了負載電流為3A,輸入電壓和輸出電壓不同時LM2596的溫度高出環境溫度的有關曲線。這些數據是在LM2596作為開關調節器在環境溫度為25℃時測出的,這些溫度上升的數據都是近似的,而且有許多因素可以影響這些溫度,環境溫度越高,需要散發的熱量也就越多。

圖4 溫度高出環境溫度的曲線圖
TO-263(S)封裝的LM2596是要焊接在PCB板上的表貼元件,銅和PCB板有助于這種封裝器件和其他散熱元件,如吸納二極管和電感的散熱。焊接這種封裝器件的PCB上的覆銅區域至少要有0.4平方英寸,更多的覆銅區域會改善熱特性,但是,當的面積大于6平方英寸時,在散熱方面的改善就很小,如果還需要進一步改善散熱,就建議使用覆銅區域大的多次PCB板或在通風的情況下使用。圖2是在負載電流為2A,不同輸入電壓和輸出電壓情況下,TO-263封裝的LM2596的溫度高出環境溫度的有關曲線。
電話:18923864027(同微信)
QQ:709211280
〈烜芯微/XXW〉專業制造二極管,三極管,MOS管,橋堆等,20年,工廠直銷省20%,上萬家電路電器生產企業選用,專業的工程師幫您穩定好每一批產品,如果您有遇到什么需要幫助解決的,可以直接聯系下方的聯系號碼或加QQ/微信,由我們的銷售經理給您精準的報價以及產品介紹
相關閱讀

